本網訊(記者 于延琴)昨日,備受社會各界關注的2021年度“安康新聞獎”和“優秀新聞工作者”評選結果出爐。
獲得本次安康新聞獎作品共計114件,其中一等獎25件(報紙類10件,電視廣播類10件,新媒體類5件)、二等獎40件(報紙類15件,電視廣播類15件,新媒體類10件)、三等獎49件(報紙類20件,電視廣播類16件,新媒體類13件)。張俊等16名同志獲得安康市優秀新聞工作者稱號。從評選的范圍、內容、體裁、形式等方面看,都好于往年。
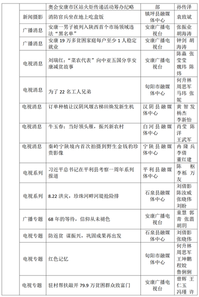
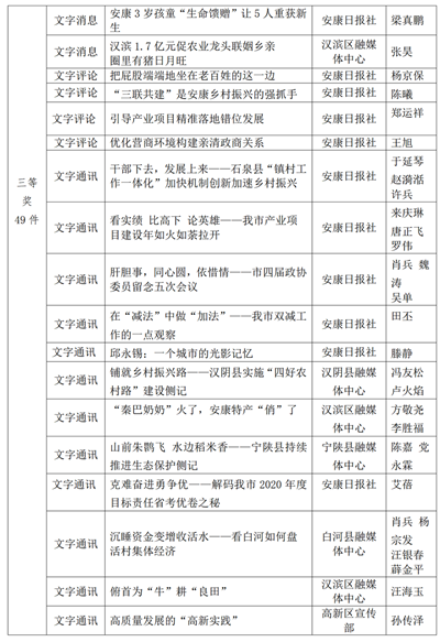
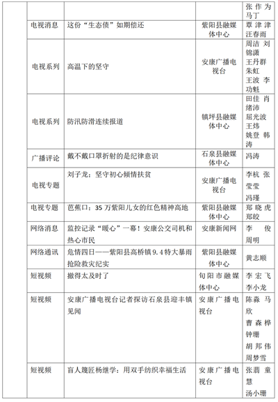
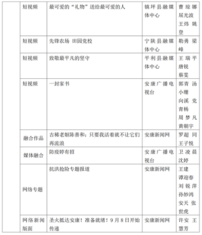
2021年度安康新聞獎獲獎作品目錄
(一等獎25件、二等獎40件、三等獎49件)









2021年安康市優秀新聞工作者名單
